开启辅助访问
QQ登录|帐号登录 |注册个账号

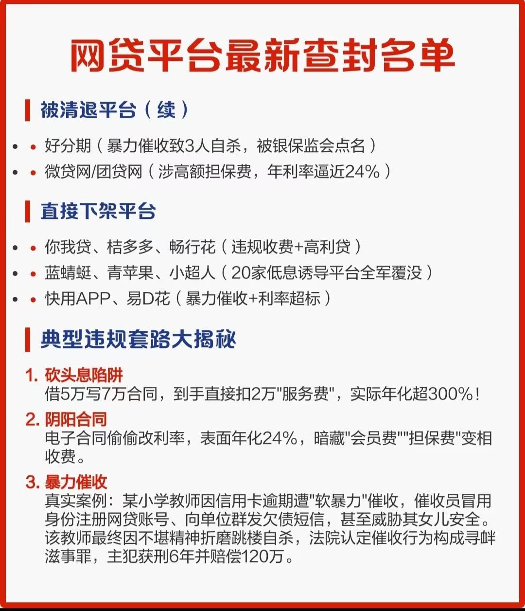
这个是真的假的?

 
这个是真的假的?

推荐产品

10 个回复

倒序浏览
罗大炮回来了  卡仙 捧场王 | 2025-11-16 19:17 | 来自wap | 显示全部楼层
等等看看姐姐  卡圣 神评 | 2025-11-16 19:24 | 来自wap | 显示全部楼层
假的 好分期催收算是网贷里面最温柔的了
来吧来吧,无限  教父 补刀客 | 2025-11-16 19:37 | 来自wap | 显示全部楼层
等等看看姐姐 发表于 2025-11-16 19:24
假的 好分期催收算是网贷里面最温柔的了

而且退提升额度卡最快的
等等看看姐姐  卡圣 亮了 | 2025-11-16 19:38 | 来自wap | 显示全部楼层
来吧来吧,无限 发表于 2025-11-16 19:37
而且退提升额度卡最快的

好分期可以客服停催 算是网贷里面最良心的了
等等看看姐姐  卡圣 #6 | 2025-11-16 19:38 | 来自wap | 显示全部楼层
催收才是最猛的
等等看看姐姐  卡圣 #7 | 2025-11-16 19:39 | 来自wap | 显示全部楼层
老哥试试好分期,可以退
等等看看姐姐  卡圣 #8 | 2025-11-16 19:40 | 来自wap | 显示全部楼层
等等看看姐姐  卡圣 #9 | 2025-11-16 19:45 | 来自wap | 显示全部楼层
分期乐这几天还有 会员可以退
来吧来吧,无限  教父 #10 | 2025-11-16 20:00 | 来自wap | 显示全部楼层
等等看看姐姐 发表于 2025-11-16 19:38
好分期可以客服停催 算是网贷里面最良心的了

那个安逸花也可以吧?
等等看看姐姐  卡圣 #11 | 2025-11-16 20:57 | 来自wap | 显示全部楼层

安逸花我跟客服说T息,没给我退然后被拉黑不能借了

快速回复

您需要登录后才可以回帖 登录 or 注册个账号

本版积分规则

app下载