开启辅助访问
QQ登录|帐号登录 |注册个账号

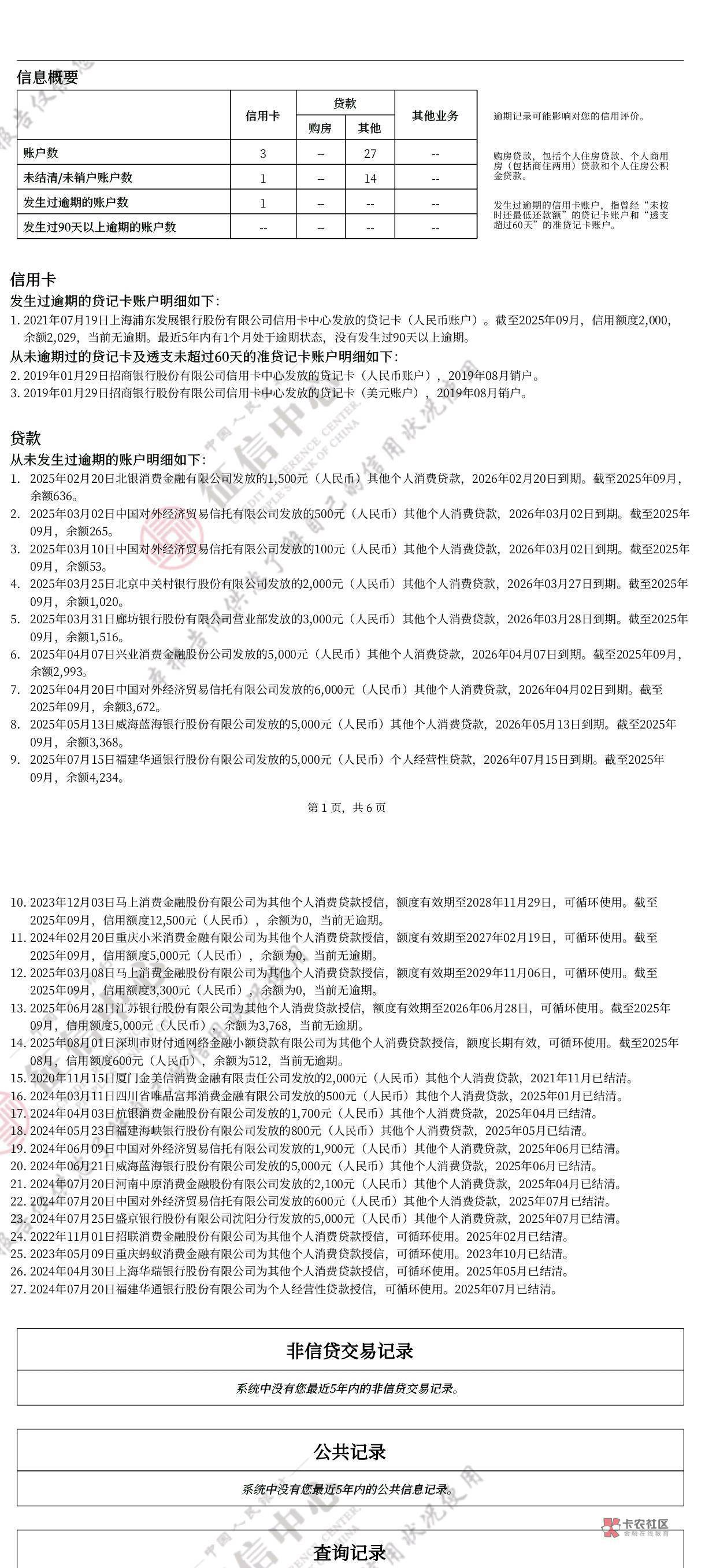
老哥们 问一下 这个征信是余额为0的注销还是已结清的能注销?怎样才能让账户数变少点

 
老哥们 问一下 这个征信是余额为0的注销还是已结清的能注销?怎样才能让账户数变少点

推荐产品

5 个回复

倒序浏览
ji1093892092  卡仙 捧场王 | 2025-11-10 10:42 | 来自wap | 显示全部楼层
还是努力吧  卡皇 神评 | 2025-11-10 10:56 | 来自wap | 显示全部楼层
总账户数不会变,你要减少的是未结清/未关闭的,打电话把那些余额为0的变比就行了
还是努力吧  卡皇 补刀客 | 2025-11-10 10:57 | 来自wap | 显示全部楼层
还是努力吧 发表于 2025-11-10 10:56
总账户数不会变,你要减少的是未结清/未关闭的,打电话把那些余额为0的变比就行了

打错字,关闭就行了
1120403187  卡仙 亮了 | 2025-11-11 15:17 | 来自wap | 显示全部楼层
还是努力吧 发表于 2025-11-10 10:57
打错字,关闭就行了

就是已结清的不用打 余额0的打电话注销是吗?
还是努力吧  卡皇 #6 | 2025-11-11 17:53 | 来自wap | 显示全部楼层
1120403187 发表于 2025-11-11 15:17
就是已结清的不用打 余额0的打电话注销是吗?

是的

快速回复

您需要登录后才可以回帖 登录 or 注册个账号

本版积分规则

app下载