开启辅助访问
QQ登录|帐号登录 |注册个账号

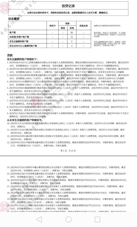
兄弟们,这征信是不是废了!

 
兄弟们,这征信是不是废了!



推荐产品

6 个回复

倒序浏览
Li知恩吖  真君 捧场王 | 2025-11-4 08:50 | 来自wap | 显示全部楼层
先不说逾期,你这查询都够花了
今晚打老板!  卡仙 神评 | 2025-11-4 08:51 | 来自wap | 显示全部楼层
Li知恩吖 发表于 2025-11-04 08:50
先不说逾期,你这查询都够花了

快了,马上上岸了
问心再也不爱  卡神 补刀客 | 2025-11-4 08:53 | 来自wap | 显示全部楼层
逾期3个月以上,黑户了
哈喽陈  卡神 亮了 | 2025-11-4 09:07 | 来自wap | 显示全部楼层
征信谁还在乎啊
几把毛都没有绝望了  教父 #6 | 2025-11-4 09:33 | 来自wap | 显示全部楼层
今晚打老板!  卡仙 #7 | 2025-11-4 11:13 | 来自wap | 显示全部楼层

快速回复

您需要登录后才可以回帖 登录 or 注册个账号

本版积分规则