开启辅助访问
QQ登录|帐号登录 |注册个账号

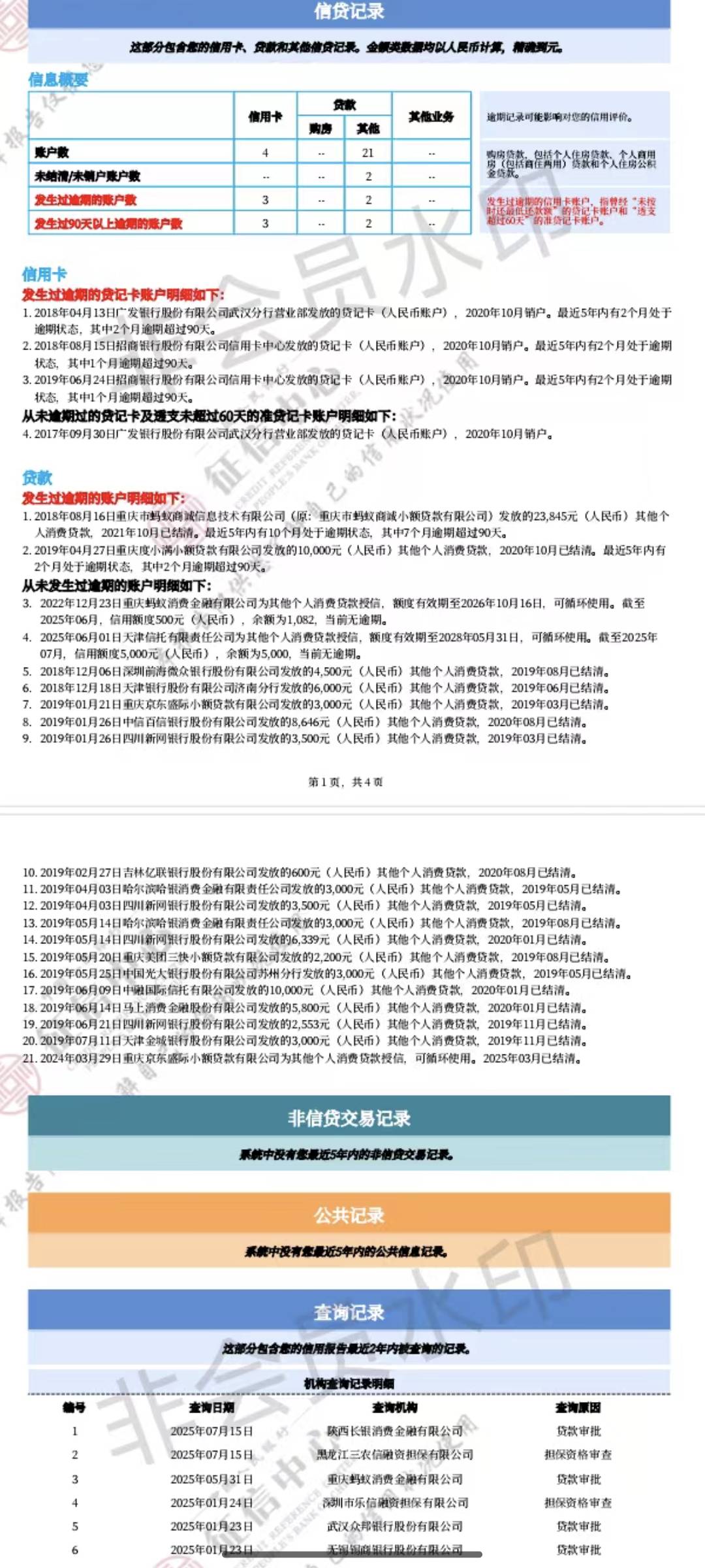
刚查了征信,逾期账户数减少了,怎么还有一个啊,10月份正好满5年,黑白是刚查的,白

 
刚查了征信,逾期账户数减少了,怎么还有一个啊,10月份正好满5年,黑白是刚查的,白色的是之前的,能不能碰瓷银行的?


推荐产品

8 个回复

倒序浏览
华尔街之虫  卡圣 捧场王 | 2025-10-18 12:17 | 来自wap | 显示全部楼层
彩色是之前的,征信逾期消了,怎么还有一个呢?要什么时候
1730319153  卡友 神评 | 2025-10-18 12:22 | 来自wap | 显示全部楼层
你这有逾期啊,很难
敷睿  教父 补刀客 | 2025-10-18 12:22 | 来自wap | 显示全部楼层
你的还有一个逾期记录要26年10月才能消除,21年10月结清的啊大哥,又不是20年结清的
华尔街之虫  卡圣 亮了 | 2025-10-18 12:24 | 来自wap | 显示全部楼层
敷睿 发表于 2025-10-18 12:22
你的还有一个逾期记录要26年10月才能消除,21年10月结清的啊大哥,又不是20年结清的

看到了,之前都是20年10月份结清了三四个的
华尔街之虫  卡圣 #6 | 2025-10-18 12:24 | 来自wap | 显示全部楼层
征信5年还是能消的,但是这五年也很难过啊
敷睿  教父 #7 | 2025-10-18 12:26 | 来自wap | 显示全部楼层
消除了也没用,如果你查询太多也过不了。在到明年10月份之前最好别乱点查询了网贷了,因为你有3个月逾期记录不可能下的
Maxxx  卡皇 #8 | 2025-10-18 12:32 | 来自wap | 显示全部楼层
华尔街之虫 发表于 2025-10-18 12:17
彩色是之前的,征信逾期消了,怎么还有一个呢?要什么时候

上面不是写了7个月
老马12345  真君 #9 | 2025-10-18 13:16 | 来自wap | 显示全部楼层
明年就消了,可以碰瓷农商,但是要看你个人情况,房子,工作啥的 有没有五险,查询不多应该可以

快速回复

您需要登录后才可以回帖 登录 or 注册个账号

本版积分规则

app下载