开启辅助访问
QQ登录|帐号登录 |注册个账号

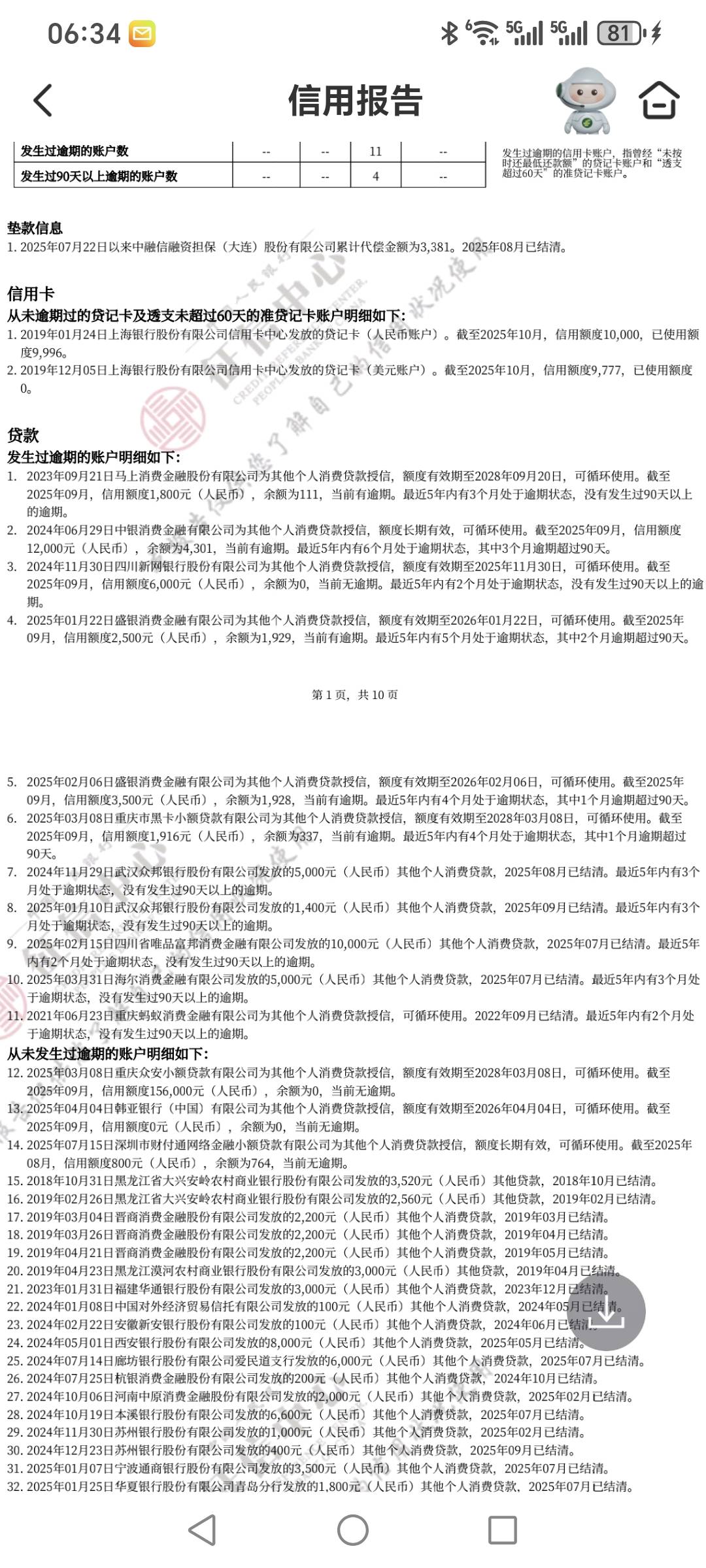
有没有懂得老哥,78910这四条是啥意思,是代偿简版征信没显示吗

 
有没有懂得老哥,78910这四条是啥意思,是代偿简版征信没显示吗

推荐产品

3 个回复

倒序浏览
老马12345  真君 捧场王 | 2025-10-16 09:40 | 来自wap | 显示全部楼层
没还的话,已经代偿了,详版去看看,如果你以后还款的话 可以联系担保公司,协商取消代偿
~浅笑而安@  卡圣 神评 | 2025-10-16 10:33 | 来自wap | 显示全部楼层
老马12345 发表于 2025-10-16 09:40
没还的话,已经代偿了,详版去看看,如果你以后还款的话 可以联系担保公司,协商取消代偿

我的那个以前用的爱用商场也是上了征信的显示结清了,我还了两期,现在都没显示,也没有去打详细版,现在都不知道怎么弄

快速回复

您需要登录后才可以回帖 登录 or 注册个账号

本版积分规则

app下载