开启辅助访问
QQ登录|帐号登录 |注册个账号

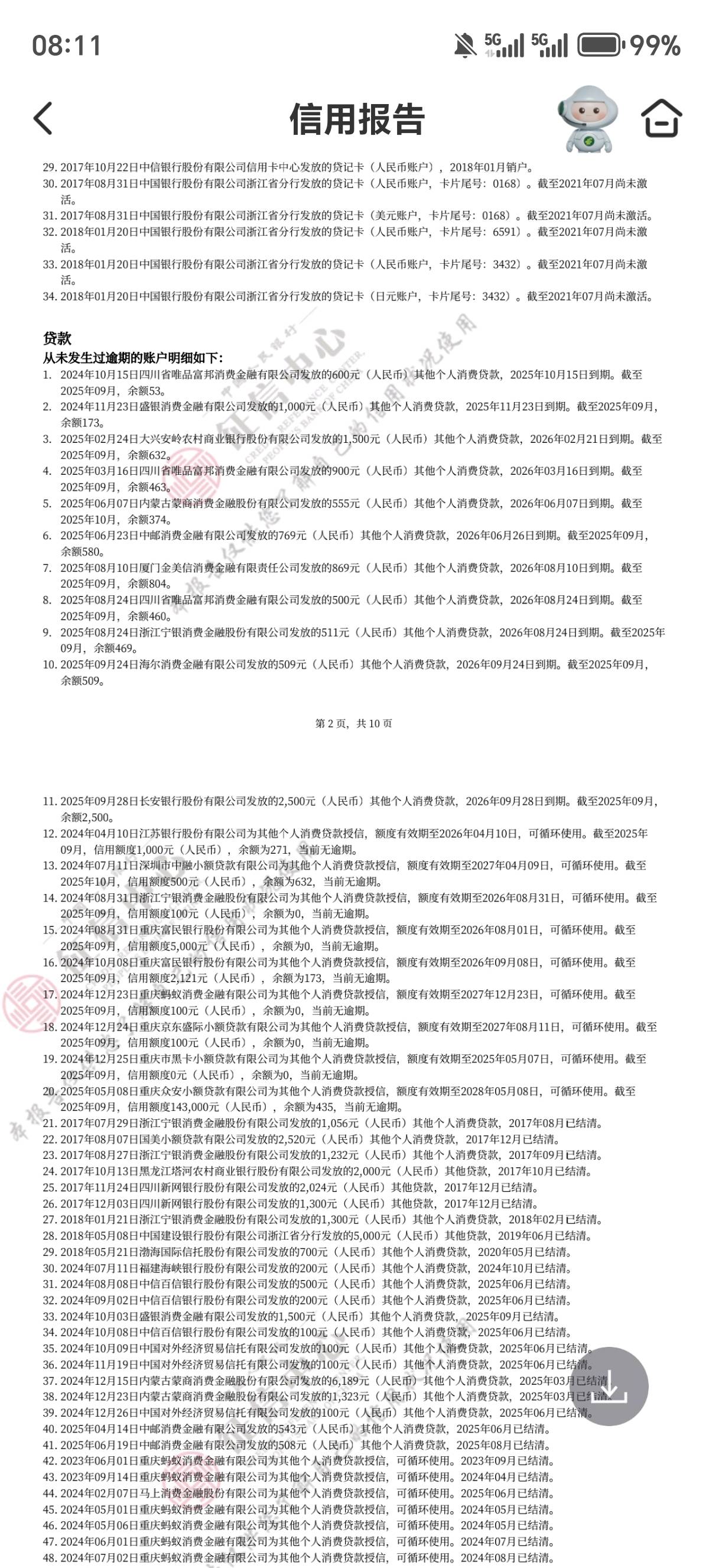
老哥们看看我这征信和目前下款什么水平,平安普惠的没还过不知道为什么显示结清,目前

 
老哥们看看我这征信和目前下款什么水平,平安普惠的没还过不知道为什么显示结清,目前在用的好分期3000,你我贷3000,桔多多2500,信用飞8000,放心借3000,月付1000,逾期的有羊小咩15000,快手先用后付2800,好分期,你我贷,放心借都还能循环借,桔多多上个月刚下,信用飞已经T路了只能还了



推荐产品

5 个回复

倒序浏览
rwkky  卡圣 捧场王 | 2025-10-15 08:26 | 来自wap | 显示全部楼层
这么多查询基本上啥也下不来
老马12345  真君 神评 | 2025-10-15 08:30 | 来自wap | 显示全部楼层
下款已经很好,
人未尽丶杯莫停  卡圣 补刀客 | 2025-11-7 22:26 | 来自wap | 显示全部楼层
没还结清!代偿了!
人未尽丶杯莫停  卡圣 亮了 | 2025-11-7 22:26 | 来自wap | 显示全部楼层
应该也债权转让了吧!
铁先生  卡皇 #6 | 2025-12-6 14:40 | 来自wap | 显示全部楼层
快手先用后付,买了东西快到期的时候直接申请退款

快速回复

您需要登录后才可以回帖 登录 or 注册个账号

本版积分规则

app下载