开启辅助访问
QQ登录|帐号登录 |注册个账号

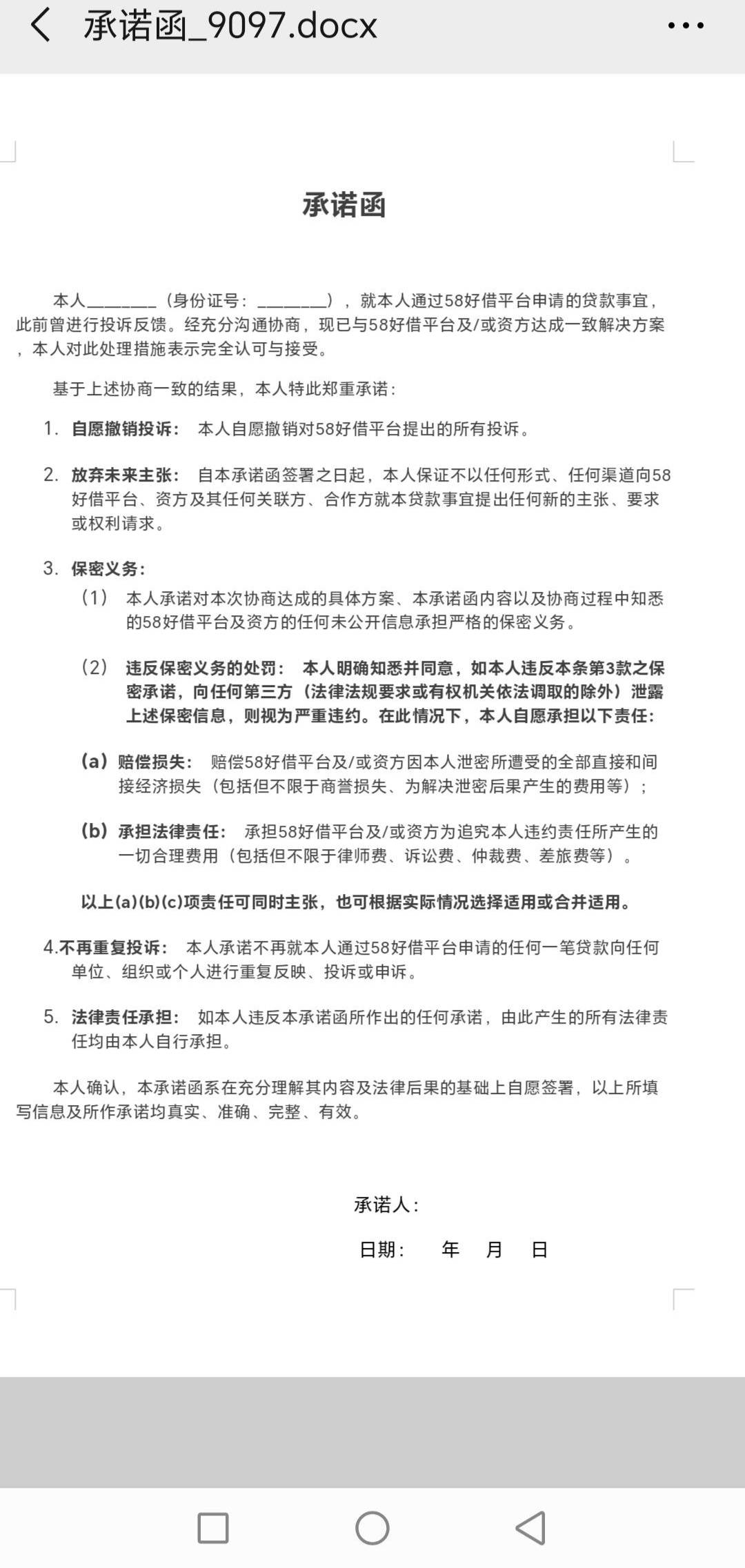
58好借同意T息了,但是要签这个承诺函,要不要签哦,有没有风险啊,不懂。

 
58好借同意T息了,但是要签这个承诺函,要不要签哦,有没有风险啊,不懂。

推荐产品

12 个回复

倒序浏览
画画得贝贝  卡帝 捧场王 | 2025-10-6 18:10 | 来自wap | 显示全部楼层
曹一川  卡圣 神评 | 2025-10-6 18:19 | 来自wap | 显示全部楼层
可以签,他就是怕你一直投诉他,你觉得退到你心里价格后,以后不会再找他就可以签。
学会放下  卡圣 补刀客 | 2025-10-6 18:19 | 来自wap | 显示全部楼层
借多少,退多少
小富即安1002  卡帝 亮了 | 2025-10-6 18:36 | 来自wap | 显示全部楼层
把诉求也带上在签,自己留个备份就没毛病了。
胖虎的面子  卡神 #6 | 2025-10-6 19:20 | 来自wap | 显示全部楼层
不签怎么给你退 他们答应了肯定会退的 签就是了
y1u1  卡神 #7 | 2025-10-6 19:58 | 来自wap | 显示全部楼层
你怎么投诉的?
风哥老  卡神 #8 | 2025-10-6 20:06 | 来自wap | 显示全部楼层
怎么投诉的老哥
叮叮当了当  天王 #9 | 2025-10-6 21:56 | 来自wap | 显示全部楼层
必须要签,不签人家不能退
不撞南墙就回头  教父 #10 | 2025-10-6 22:28 | 来自wap | 显示全部楼层
借了多少退了多少
v就交给效果好  卡帝 #11 | 2025-10-7 05:09 | 来自wap | 显示全部楼层
能退多少? 直接找的客服还是走的投诉流程
姚wj  卡神 #12 | 2025-10-9 14:57 | 来自wap | 显示全部楼层
老哥什么方法退的  我找客服直接回绝

快速回复

您需要登录后才可以回帖 登录 or 注册个账号

本版积分规则

app下载