开启辅助访问
QQ登录|帐号登录 |注册个账号

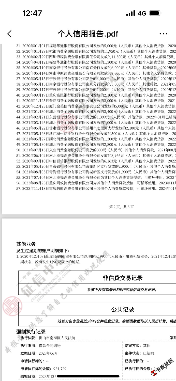
这征信去搞房贷能行吗?还有执行记录也是挂5年么?欠的5万怎么执

 
这征信去搞房贷能行吗?还有执行记录也是挂5年么?欠的5万怎么执行金额这么高,有懂的老哥么

推荐产品

IMG_0652.png
IMG_0653.png

3 个回复

倒序浏览
红尘烟雨醉相思  真君 捧场王 | 2025-10-3 13:00 | 来自wap | 显示全部楼层
别想了有执行过不了房贷
网贷套路深  老祖 神评 | 2025-10-3 13:48 | 来自wap | 显示全部楼层
我靠,那废了
戒赌吧  卡皇 补刀客 | 2025-10-3 13:51 | 来自wap | 显示全部楼层
这征信想屁吃

快速回复

您需要登录后才可以回帖 登录 or 注册个账号

本版积分规则

app下载