开启辅助访问
QQ登录|帐号登录 |注册个账号

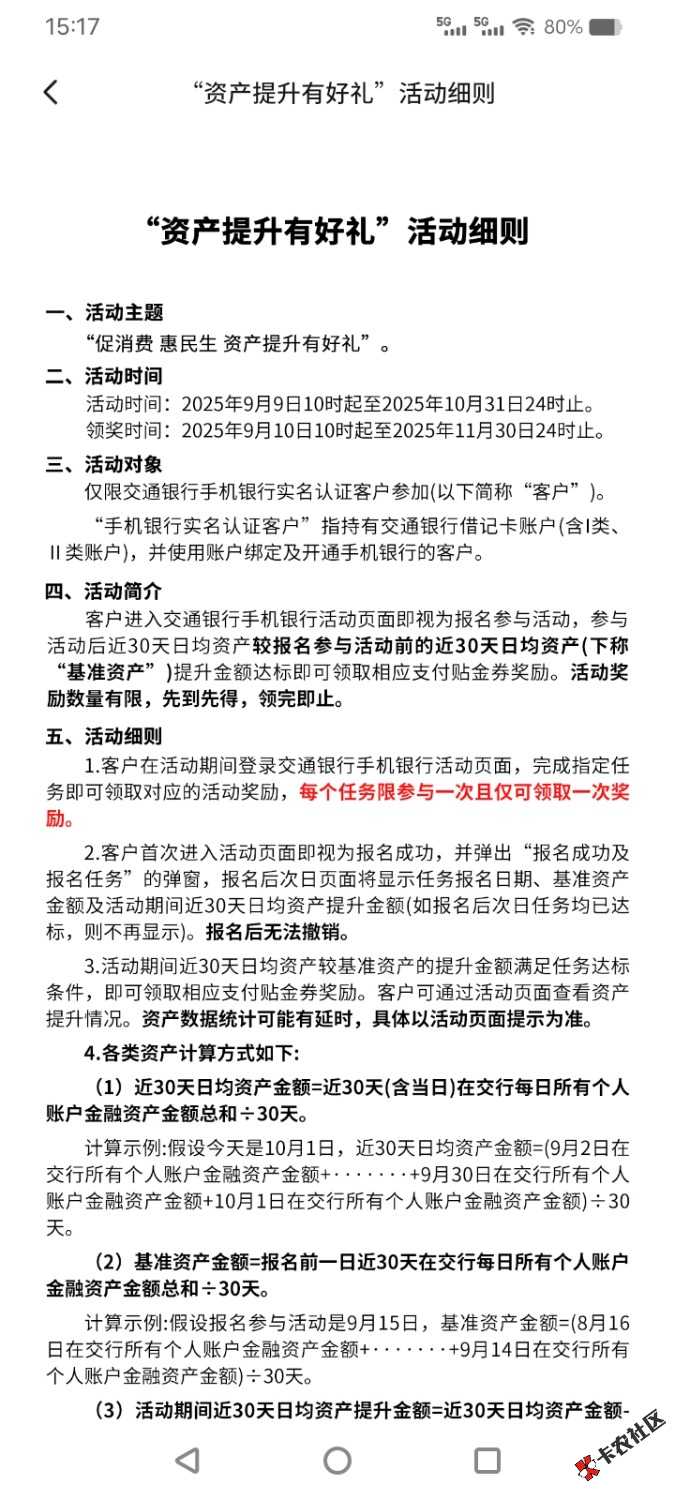
交通银行促消费惠民生资产提升有好礼

 
app首页运营位横幅,有条件的可以看看。

推荐产品

/eenshot_20250909_151808.jpg
/eenshot_20250909_151751.jpg

0 个回复

倒序浏览

快速回复

您需要登录后才可以回帖 登录 or 注册个账号

本版积分规则