开启辅助访问
QQ登录|帐号登录 |注册个账号

AI解释征信问题

 
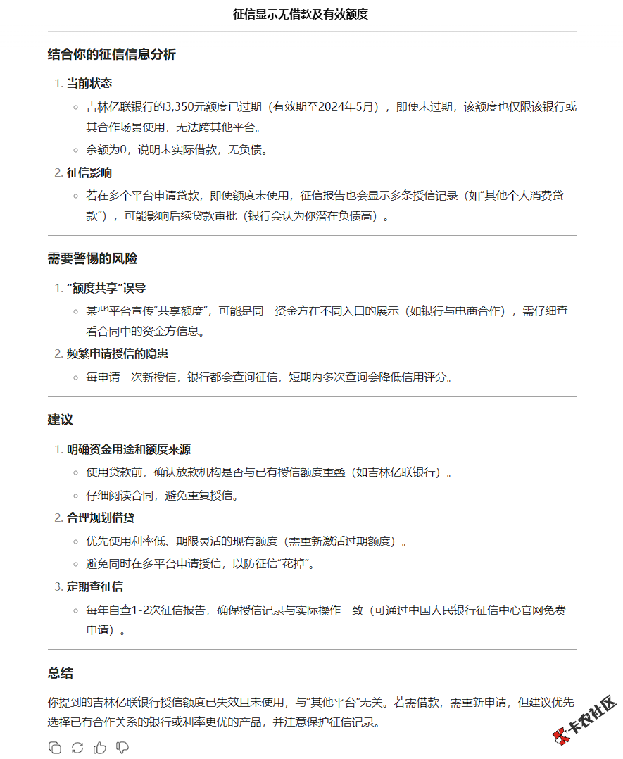
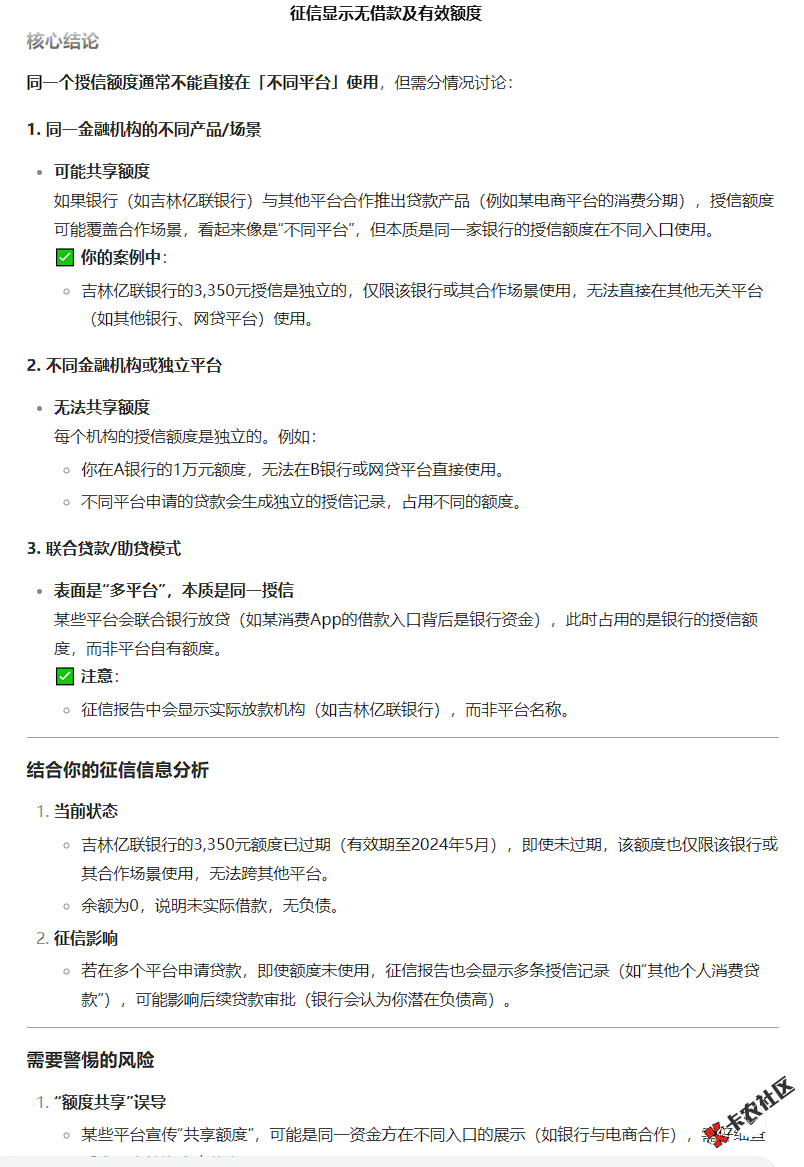
这下终于明白了,信用额度和余额的关系,刚刚借不到了闲着没事,看了下我前些天查的征信报告,然后想看看有没有哪个有额度的去试试,先用DeepSeek(AI)汇总帮我做了一份全部单位最近一次的记录,然后好几个有授信额度但是余额为0的(我开始因为是有额度没借出来),顺手让ds帮忙分享了一次才知道原来是这样。另外如果同一个机构/银行在这个网贷平台放款了,你去其他平台申请要重新新一次授信?这是不是也会导致“花”。

推荐产品

更多图片 小图 大图
组图打开中,请稍候......

2 个回复

倒序浏览
jojokk  卡尊 推荐 | 2025-3-5 15:39 | 来自wap | 显示全部楼层
说的等于没说。 。帅哥都知道的常识
遇君  教父 神评 | 2025-3-5 15:42 | 显示全部楼层
jojokk 发表于 2025-3-5 15:39
说的等于没说。 。帅哥都知道的常识

,小白可能不知道?

快速回复

您需要登录后才可以回帖 登录 or 注册个账号

本版积分规则

app下载