开启辅助访问
QQ登录|帐号登录 |注册个账号

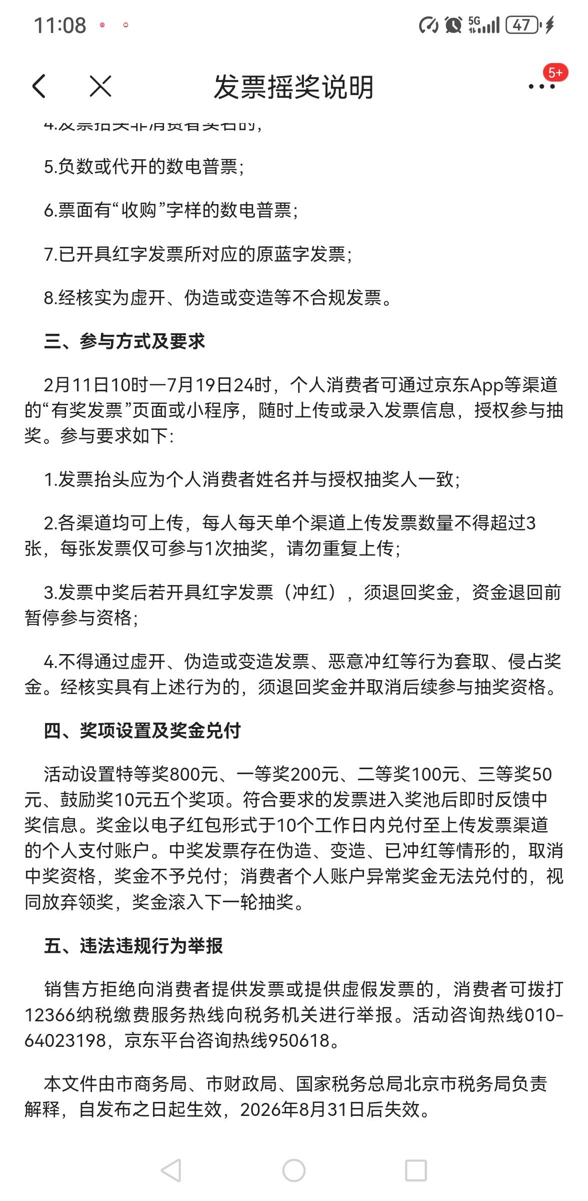
北京发票规则写了,中奖发票已冲红的要退回奖金取消兑付,并且取消活动资格。其他部分

 
北京发票规则写了,中奖发票已冲红的要退回奖金取消兑付,并且取消活动资格。其他部分地区是退回奖金才能继续参与否则取消活动资格。10块退款的老哥岂不是GG

推荐产品

9 个回复

倒序浏览
小飞棍来喽  教父 推荐 | 2026-2-19 11:14 | 来自wap | 显示全部楼层
都是为中奖冲红 再开 中奖还换开的是人才
蜡笔小薪  真君 神评 | 2026-2-19 11:15 | 来自wap | 显示全部楼层
小飞棍来喽 发表于 2026-02-19 11:14
都是为中奖冲红 再开 中奖还换开的是人才

对,这里写的是退回资金之前暂停参与,也就是期间冲红和没冲的会不会因为有部分冲红导致其他的也审核失败,其次多次10块冲红的会不会判定为恶意冲红禁止参加活动
柠檬520  真君 补刀客 | 2026-2-19 11:20 | 来自wap | 显示全部楼层
无所谓,因为不发
迷梦  天王 亮了 | 2026-2-19 11:20 | 来自wap | 显示全部楼层
我一般未中奖,我会取消订单中奖的不取消
统领lord  内容违规被禁言 #6 | 2026-2-19 11:24 | 来自wap | 显示全部楼层
总有几个人自认为聪明
运城九龙山  卡神 #7 | 2026-2-19 11:28 | 来自wap | 显示全部楼层
但是0税额的未必会发的。我也希望发。但是我刷了几条小红书感觉不会发了。我还中了个50
饿得哇哇叫  内容违规被禁言 #8 | 2026-2-19 11:32 | 来自wap | 显示全部楼层
中大了你还换开?
是夜瞳呀  天王 #9 | 2026-2-19 11:34 | 来自wap | 显示全部楼层
冲红是什么意思
爱你啊库  真君 #10 | 2026-2-19 11:35 | 来自wap | 显示全部楼层
发了再说   都还在审核就自己这那的

快速回复

您需要登录后才可以回帖 登录 or 注册个账号

本版积分规则