开启辅助访问
QQ登录|帐号登录 |注册个账号

建行,征信属于烂。我只出了2400秒到。

     
建行,征信属于烂。我只出了2400秒到。
建行,征信属于烂。我只出了2400秒到。


100 / 作者:.nhjwnbx. /
建行,征信属于烂。我只出了2400秒到。


50 / 作者:.nhjwnbx. /

推荐产品

59 个回复

倒序浏览
卡农土豆  官方 来自 16# | 2025-12-22 14:38 | 显示全部楼层
感谢老哥分享下款线报,小礼物送上,三朵玫瑰花(480花贝可提现)请查收!【礼物兑换:个人主页--礼物墙--礼物明细--去兑换】
欢迎老哥们分享下款线报,发布后@阳阳查看哦,加精即有小礼物 ,如回帖有答疑解惑的三条以上评论可@管理再赠送128花贝
PS:如果看到回复没有看到礼物,可点击APP首页左上角头像,下拉看到版本更新,复制到浏览器下载,避免遗漏哦
归宿332  卡仙 推荐 | 2025-12-22 14:42 | 来自wap | 显示全部楼层
有逾期吗,有当逾吗,有呆帐吗?有起诉吗?你能不能理解黑跟花的区别
韭菜炒  卡尊 推荐 | 2025-12-24 01:45 | 来自wap | 显示全部楼层
你这个不是黑户吗建行,征信属于烂。我只出了2400秒到。


63 / 作者:韭菜炒 / 我靠,这不是连3累6吗,还能下建行,征信属于烂。我只出了2400秒到。


80 / 作者:韭菜炒 /
.nhjwnbx.  卡仙 推荐 | 2025-12-23 09:57 | 来自wap | 显示全部楼层
哈哈哈下款  教父 推荐 | 2025-12-22 15:21 | 来自wap | 显示全部楼层
反正我就两个呆账,啥也不下
狗推四全家  内容违规被禁言 推荐 | 2025-12-22 14:30 | 来自wap | 显示全部楼层
没有超过九十天,没有呆账,这些还不算大老黑建行,征信属于烂。我只出了2400秒到。


91 / 作者:狗推四全家 /
万年不  教父 推荐 | 2025-12-22 13:51 | 来自wap | 显示全部楼层
下了都说烂
木@木  卡圣 推荐 | 2025-12-22 13:49 | 来自wap | 显示全部楼层
这种不懂征信是个啥的都说自己有多烂,你自己信吗
万年不  教父 推荐 | 2025-12-22 13:52 | 来自wap | 显示全部楼层
我每天推一次,坚持不过1秒,万年无额度
间客  卡怪 捧场王 | 2025-12-22 13:35 | 来自wap | 显示全部楼层
你确定没误会。
我会一直  卡帝 神评 | 2025-12-22 13:45 | 来自wap | 显示全部楼层
倍儿爽  卡皇 #6 | 2025-12-22 13:52 | 来自wap | 显示全部楼层
来吧来吧,无限  教父 #8 | 2025-12-22 13:58 | 来自wap | 显示全部楼层
有建行信用卡吗?
呆呆的呆呆  卡帝 #9 | 2025-12-22 14:01 | 来自wap | 显示全部楼层
0819  卡帝 #10 | 2025-12-22 14:08 | 来自wap | 显示全部楼层
很抱歉咱不能为你提供服务
.nhjwnbx.  卡仙 #11 | 2025-12-22 14:16 | 来自wap | 显示全部楼层

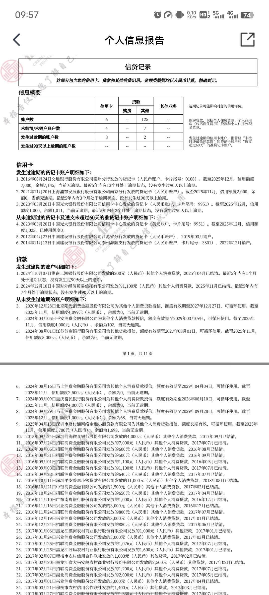
之前逾期了3个月多,协商分期还了。
.nhjwnbx.  卡仙 #12 | 2025-12-22 14:18 | 来自wap | 显示全部楼层
说我征信好的,等一下啊,我去现查一下
建行,征信属于烂。我只出了2400秒到。


0 / 作者:.nhjwnbx. /
.nhjwnbx.  卡仙 #13 | 2025-12-22 14:18 | 来自wap | 显示全部楼层
.nhjwnbx. 发表于 2025-12-22 14:18
说我征信好的,等一下啊,我去现查一下

我历史里面有征信截图
我是奇特可怕  卡圣 #15 | 2025-12-22 14:30 | 来自wap | 显示全部楼层
.nhjwnbx. 发表于 2025-12-22 14:18
我历史里面有征信截图

主要看看查询数怎么样

快速回复

您需要登录后才可以回帖 登录 or 注册个账号

本版积分规则

app下载