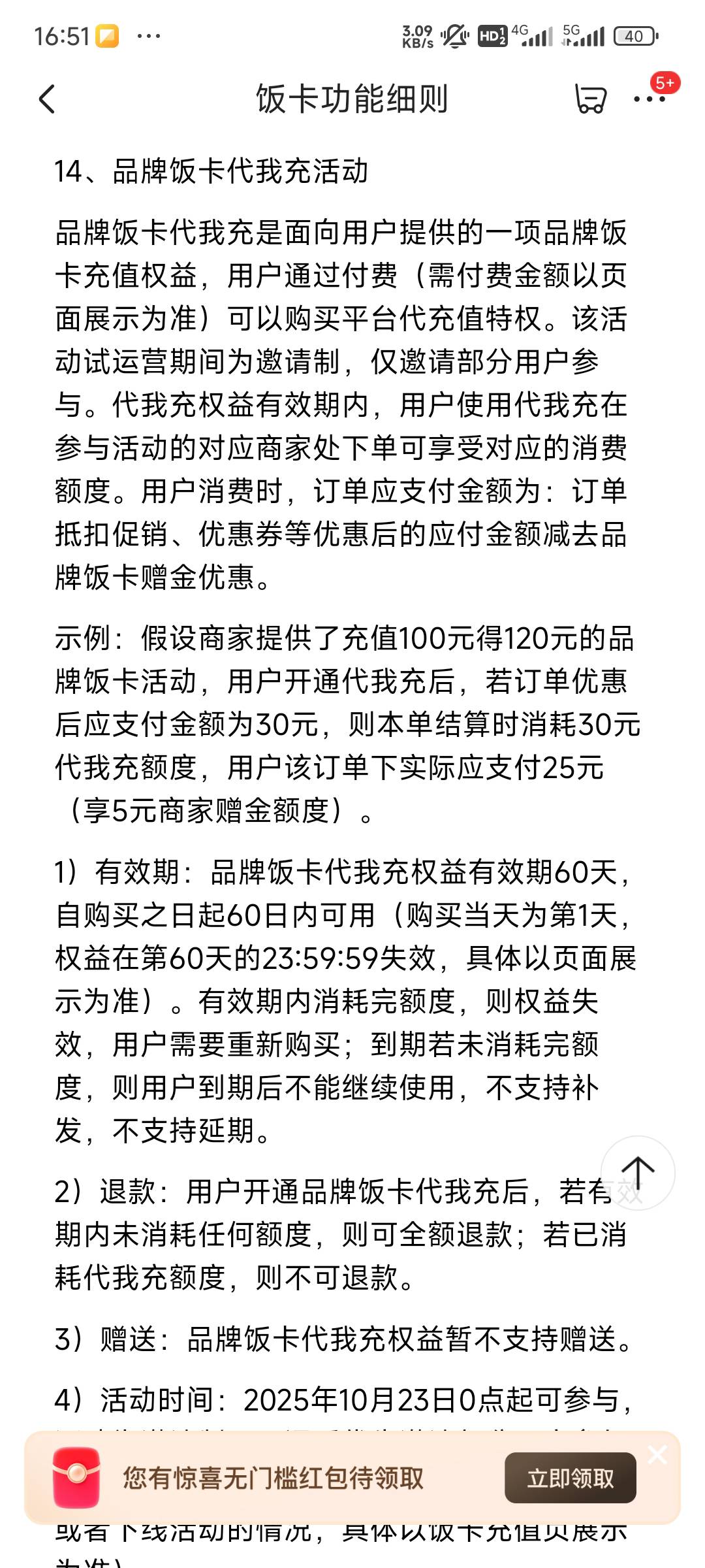
开启辅助访问
QQ登录|帐号登录 |注册个账号

0.19的 可以换开成100的票,中了120

 
初心1  卡神 #19 | 2026-2-16 16:52 | 来自wap | 显示全部楼层
长沙工地哥 发表于 2026-02-16 16:47
真是个小可爱,用过京东饭卡没?

小可爱写没写60天有效期?
0.19的 可以换开成100的票,中了120


40 / 作者:初心1 /
长沙工地哥  卡圣 #20 | 2026-2-16 16:54 | 来自wap | 显示全部楼层
初心1 发表于 2026-02-16 16:52
小可爱写没写60天有效期?

跟你这种脑子有问题的人没法对话。
初心1  卡神 #21 | 2026-2-16 16:58 | 来自wap | 显示全部楼层
长沙工地哥 发表于 2026-02-16 16:54
跟你这种脑子有问题的人没法对话。

随便你爱抽抽呗,随便你中着玩,我早说过了我E卡都发放失败。懒得和你争。
0.19的 可以换开成100的票,中了120


7 / 作者:初心1 /

快速回复

您需要登录后才可以回帖 登录 or 注册个账号

本版积分规则

app下载