开启辅助访问
QQ登录|帐号登录 |注册个账号

起诉了,接到当地法院文书送达中心电话发送电子...

 
我嘞个去000  卡帝 #19 | 2025-4-7 17:39 | 来自wap | 显示全部楼层
8916 发表于 2025-04-07 17:11
没事的,他们不敢的,可能在最后一天撤诉,要是敢你就反问对面有没有这个商品的发票,价值有那么多吗

我嘞个去000  卡帝 #20 | 2025-4-7 17:40 | 来自wap | 显示全部楼层
8916 发表于 2025-04-07 17:11
没事的,他们不敢的,可能在最后一天撤诉,要是敢你就反问对面有没有这个商品的发票,价值有那么多吗

不管了,爱咋咋地
8916  卡神 #21 | 2025-4-7 17:44 | 来自wap | 显示全部楼层

你最好截图保存一下证据
人生如戏@  卡尊 #22 | 2025-4-7 18:05 | 来自wap | 显示全部楼层
我也去年十二月分强制的,我到现在各种e卡都没动静包括一下来一分没还的,实物全收了
我嘞个去000  卡帝 #23 | 2025-4-7 19:49 | 来自wap | 显示全部楼层
人生如戏@ 发表于 2025-04-07 18:05
我也去年十二月分强制的,我到现在各种e卡都没动静包括一下来一分没还的,实物全收了

我就这一个收了实物
你需要的都有  真君 #24 | 2025-4-7 19:58 | 来自wap | 显示全部楼层
我嘞个去000 发表于 2025-04-07 19:49
我就这一个收了实物

实物是什么啊,我过了随意花和凯旋
人生如戏@  卡尊 #25 | 2025-4-7 20:31 | 来自wap | 显示全部楼层
我嘞个去000 发表于 2025-04-07 19:49
我就这一个收了实物

怕啥凉他都不敢起诉
没有昵称O  卡友 #26 | 2025-4-8 10:12 | 来自wap | 显示全部楼层
多少号开庭
我嘞个去000  卡帝 #27 | 2025-4-8 10:14 | 来自wap | 显示全部楼层

说是22号,没具体问
皮皮嘚啵嘚  卡怪 #28 | 2025-4-8 22:50 | 来自wap | 显示全部楼层
实物收了丢了,会不会起诉,干了17家
我爱卡1212  卡妖 #29 | 2025-4-17 23:11 | 来自wap | 显示全部楼层
我也是他家,比你晚几天开庭,老哥到时候记得分享一下开庭后续。
无逾求一w周转  卡皇 #30 | 2025-4-24 12:39 | 来自wap | 显示全部楼层
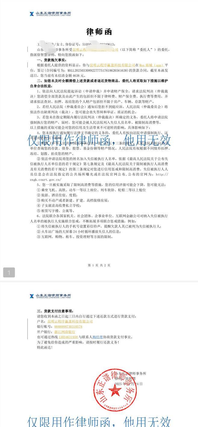
老哥 怎么样了 我看你说22号开庭 这笔痒的发了个这个给我 我没收实物
我嘞个去000  卡帝 #31 | 2025-4-24 13:03 | 来自wap | 显示全部楼层
无逾求一w周转 发表于 2025-04-24 12:39
老哥 怎么样了 我看你说22号开庭 这笔痒的发了个这个给我 我没收实物

不用搭理,这不是开庭,开庭也没事,他们也不来
xoxoiii  卡皇 #32 | 2025-4-27 23:44 | 来自wap | 显示全部楼层
你需要的都有 发表于 2025-04-07 19:58
实物是什么啊,我过了随意花和凯旋

凯旋用理会吗哥,我还了第一期两千多。实物收了。还剩1700  30号到期
你需要的都有  真君 #33 | 2025-4-28 05:52 | 来自wap | 显示全部楼层
xoxoiii 发表于 2025-04-27 23:44
凯旋用理会吗哥,我还了第一期两千多。实物收了。还剩1700  30号到期

没事

快速回复

您需要登录后才可以回帖 登录 or 注册个账号

本版积分规则

app下载