
如何是好啊 发表于 2023-05-21 17:43
极带好像不上吧
呱呱呱青蛙 发表于 2023-05-21 18:15
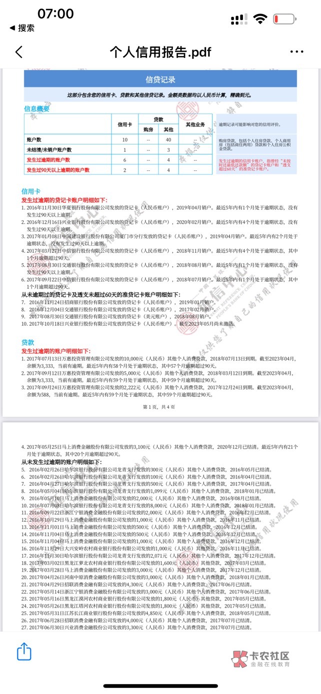
上,好像是什么惠公司,我的上代偿
呱呱呱青蛙 发表于 2023-05-21 18:15
上,好像是什么惠公司,我的上代偿
gmgmgmgmgm 发表于 2023-05-21 22:27
这个还了之后是可以撤销信用报告的,我也是17年逾期的,去年还了之后信用报告就没记录了,可以找客服说还了撤销
gmgmgmgmgm 发表于 2023-05-21 22:27
这个还了之后是可以撤销信用报告的,我也是17年逾期的,去年还了之后信用报告就没记录了,可以找客服说还了撤销
回头也没岸 发表于 2023-05-21 23:26
是直接没了吗?还是显示已结清
回头也没岸 发表于 2023-05-21 23:27
可以跟他们协商还款金额吗
顺顺利利123 发表于 2023-05-22 03:27
可以的,我就是这样,对公转账,还本金,
顺顺利利123 发表于 2023-05-22 03:27
可以的,我就是这样,对公转账,还本金,
gmgmgmgmgm 发表于 2023-05-21 22:27
这个还了之后是可以撤销信用报告的,我也是17年逾期的,去年还了之后信用报告就没记录了,可以找客服说还了撤销
| 欢迎光临 卡农论坛 (https://www.51kanong.com/) | Powered by Discuz! X3.4 |