


花开蝶自来 发表于 2023-03-08 19:08
有几个呆账当逾吗



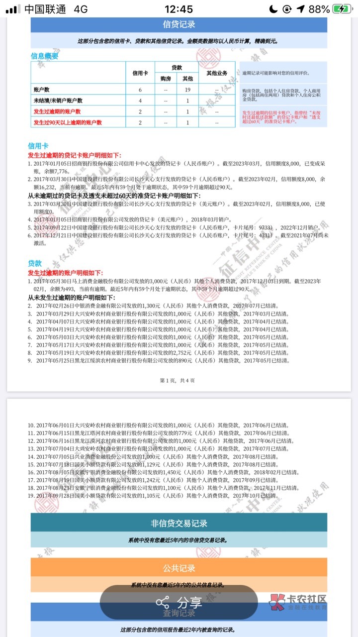
资方那个?花开蝶自来 发表于 2023-03-08 19:08
有几个呆账当逾吗
花开蝶自来 发表于 2023-03-08 19:08
有几个呆账当逾吗

大哥带我飞 发表于 2023-03-08 19:38
5个信用卡逾期
拯救黑娃 发表于 2023-03-08 22:54
来,黑户可下




大哥带我飞 发表于 2023-03-08 19:38
5个信用卡逾期
,太难搞了
| 欢迎光临 卡农论坛 (https://www.51kanong.com/) | Powered by Discuz! X3.4 |