


陈沫 发表于 2023-02-15 16:56
拍视频,搞kf?
木西、 发表于 2023-02-15 16:55
老哥你是怎么弄的 我去年看了一下有4000额度,你多少额度?到手1500
捷信把我黑了 发表于 2023-02-15 17:01
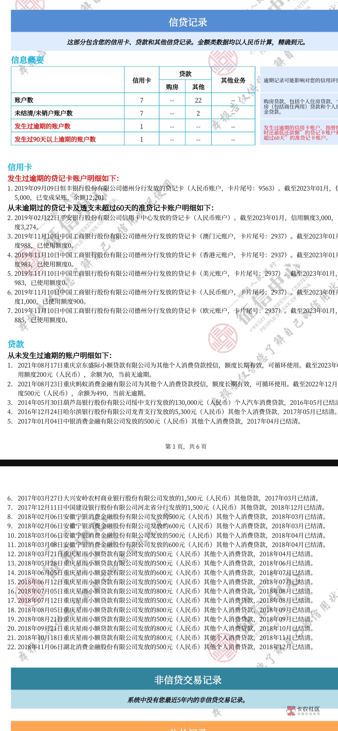
京东200也上信用报告???






互撸娃娃娃 发表于 2023-02-15 19:34
你这特,么叫黑户?公共关系记录都没有显示为被执行人你敢叫黑户?
by123654 发表于 2023-02-15 22:49
现在的都不理解什么叫黑


然后还2500?互撸娃娃娃 发表于 2023-02-15 19:34
你这特,么叫黑户?公共关系记录都没有显示为被执行人你敢叫黑户?
看风景饭难吃 发表于 2023-02-15 17:21
老哥是这个橙分期吗
看风景饭难吃 发表于 2023-02-15 17:25
老哥具体说说去营业厅怎么弄的
巴拉巴卡啦啦 发表于 2023-02-16 08:01
你对黑户的定义不是很懂啊 被执行 穷的公积金0医社保停 三大运营商号码都申请不了哈哈 撸秃了
disepair 发表于 2023-02-16 00:21
我找了个 中介 也是2000 最后和我说到手500 果断不弄了
老白不喝酒 发表于 2023-02-15 19:40
这个要开户费500的,然后有最低消费,每个月没按时交话费要上信用报告,老哥我内部人员
小小少年撸费他 发表于 2023-02-16 17:22
这个不查上信用报告 就是合约T餐 他这个每个月话费209呢 一共两年
互撸娃娃娃 发表于 2023-02-15 19:34
你这特,么叫黑户?公共关系记录都没有显示为被执行人你敢叫黑户?
互撸娃娃娃 发表于 2023-02-15 19:34
你这特,么叫黑户?公共关系记录都没有显示为被执行人你敢叫黑户?
小小少年撸费他 发表于 2023-02-16 17:22
这个不查上信用报告 就是合约T餐 他这个每个月话费209呢 一共两年



老白不喝酒 发表于 2023-02-15 19:40
这个要开户费500的,然后有最低消费,每个月没按时交话费要上信用报告,老哥我内部人员
会飞的小VC 发表于 2023-03-20 17:48
2000到账1500
| 欢迎光临 卡农论坛 (https://www.51kanong.com/) | Powered by Discuz! X3.4 |