
forever1016i 发表于 2023-01-03 14:43
要执行才会冻结 普遍3-6个月
随意逛逛 发表于 2023-01-03 15:24
目前本人17部。一家起诉我被我答辩加管辖权异议驳回了。已经撤诉了。另一家从宁波仲裁被我同样答辩驳回了。其他家知道我多还不起已经放弃我了
随意逛逛 发表于 2023-01-03 15:24
目前本人17部。一家起诉我被我答辩加管辖权异议驳回了。已经撤诉了。另一家从宁波仲裁被我同样答辩驳回了。其他家知道我多还不起已经放弃我了
随意逛逛 发表于 2023-01-03 15:24
目前本人17部。一家起诉我被我答辩加管辖权异议驳回了。已经撤诉了。另一家从宁波仲裁被我同样答辩驳回了。其他家知道我多还不起已经放弃我了
随意逛逛 发表于 2023-01-03 15:24
目前本人17部。一家起诉我被我答辩加管辖权异议驳回了。已经撤诉了。另一家从宁波仲裁被我同样答辩驳回了。其他家知道我多还不起已经放弃我了
千里马kpn 发表于 2023-01-03 16:06
老哥可以教教我吗?我也被起诉了

随意逛逛 发表于 2023-01-03 15:24
目前本人17部。一家起诉我被我答辩加管辖权异议驳回了。已经撤诉了。另一家从宁波仲裁被我同样答辩驳回了。其他家知道我多还不起已经放弃我了
答辩驳回了?就是申请异地管辖嘛?你租机的金额都多吗?时尚东风 发表于 2023-01-03 15:05
私人借条不存在的
民间借贷,为啥不存在呀,有借条,有身份证复印件随意逛逛 发表于 2023-01-03 15:22
租机起诉不起诉还不一定。一个看人品。一个看商家。在一个你如果太多。商家也会感觉没搞头放弃了
就是执行也没有那么快
倾听66 发表于 2023-01-03 16:46
答辩驳回了?就是申请异地管辖嘛?你租机的金额都多吗?

止于心iii 发表于 2023-01-03 16:03
加个胃教教我可以吗?成功了给2张

止于心iii 发表于 2023-01-03 16:03
加个胃教教我可以吗?成功了给2张
随意逛逛 发表于 2023-01-03 16:54
多呀,那么多租机怎么能不高
随意逛逛 发表于 2023-01-03 17:16
都是负债人不容易。不要讨论啥给东西的
还要答辩状,民间高丽代了随意逛逛 发表于 2023-01-03 17:15
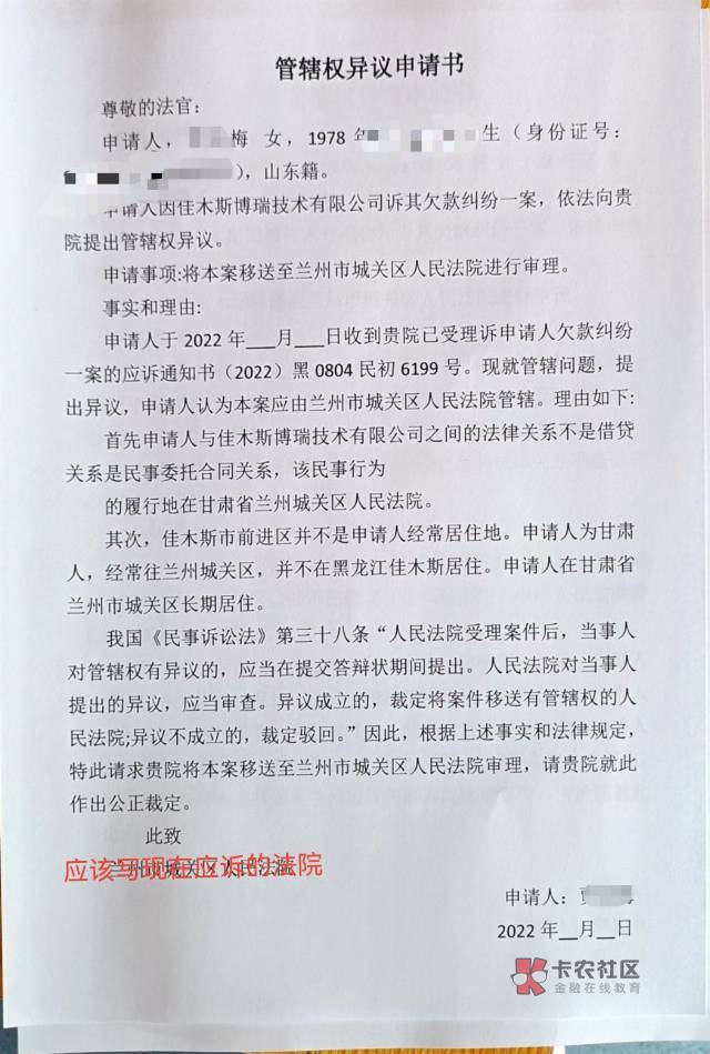
这个修改下加上一份答辩状一起提交给法官。提前联系下法官。把租机利息太多一起提交给法官。找打印机那种打印出来。花几块钱打印一下出来寄给法官。不懂得在留言给我。看见了就回复你
倾听66 发表于 2023-01-03 17:47
租机利息太多是写在答辩状里面嘛?
倾听66 发表于 2023-01-03 17:47
租机利息太多是写在答辩状里面嘛?

随意逛逛 发表于 2023-01-05 12:25
分外打印成图纸一起提交给法官
多搞几张照片
加上这个打印出来寄给法官
还搞几张图片嘛?随意逛逛 发表于 2023-01-03 15:24
目前本人17部。一家起诉我被我答辩加管辖权异议驳回了。已经撤诉了。另一家从宁波仲裁被我同样答辩驳回了。其他家知道我多还不起已经放弃我了
| 欢迎光临 卡农论坛 (https://www.51kanong.com/) | Powered by Discuz! X3.4 |