
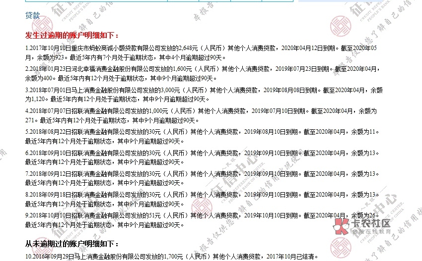
口子王老五 发表于 2020-06-10 11:15
有个30元逾期90天 真的骚
口子王老五 发表于 2020-06-10 11:14
这Z信可以的
天梭1688 发表于 2020-06-10 11:16
这家是出资方,好几个口子都有他的出资,比如以前的有钱,分期乐,幸福花

心尼1 发表于 2020-06-10 11:16
没有的老哥,当时走投无路索性一下子强制了
黄焖鸡先生 发表于 2020-06-10 11:56
有钱花是重庆度小满,重庆市蚂蚁那个应该是网商贷或者借呗
促进和谐 发表于 2020-06-10 11:50
30元确实把我秀到了
天梭1688 发表于 2020-06-10 14:18
Z信还了算上岸,不上Z信的口子不还的话,那其实还是算强制上岸。
| 欢迎光临 卡农论坛 (https://www.51kanong.com/) | Powered by Discuz! X3.4 |