

好烦躁好烦呀 发表于 2019-12-09 17:44
怎么说TB?说自己不想要了还是
kkk555 发表于 2019-12-09 17:46
随便你自己怎么说?经济状况不行?暂时不想要?我点错了?我只是想试一下行不行?
是爱情不好 发表于 2019-12-09 17:47
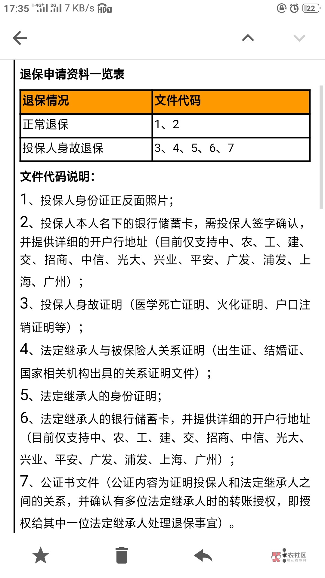
申请书拿到以后怎么操作老哥
是爱情不好 发表于 2019-12-09 17:50
发过来以后填写一下资料发回去是吗把邮件发回去?
kkk555 发表于 2019-12-09 17:58
统一回复上面如果不嫌麻烦,最好到线下店退,当天就能拿到钱,网上要1到3个工作日。记得态度一定要强硬(不行就聚投诉),反正这是马云送给你们保险,我想退就退关他人保什么事?
kkk555 发表于 2019-12-09 17:58
统一回复上面如果不嫌麻烦,最好到线下店退,当天就能拿到钱,网上要1到3个工作日。记得态度一定要强硬(不行就聚投诉),反正这是马云送给你们保险,我想退就退关他人保什么事?
kkk555 发表于 2019-12-09 17:52
对的,回邮件。
柯南z 发表于 2019-12-09 18:01
老哥你是什么理由让他不退到支付宝的,,,?
好烦躁好烦呀 发表于 2019-12-09 18:01
需要打印出来,填写吗?填好了在拍照发过去行不
kkk555 发表于 2019-12-09 18:07
照相店先打印出来,再写好,然后扫描发回给你。你再转发邮件回去。完成等钱到账。
kkk555 发表于 2019-12-09 18:07
照相店先打印出来,再写好,然后扫描发回给你。你再转发邮件回去。完成等钱到账。
好烦躁好烦呀 发表于 2019-12-09 18:10
是照相发过去还是在照相馆传真过去?
kkk555 发表于 2019-12-09 18:07
照相店先打印出来,再写好,然后扫描发回给你。你再转发邮件回去。完成等钱到账。
我是真老哥123 发表于 2019-12-09 18:14
我们手机照相发过去不行?
好烦躁好烦呀 发表于 2019-12-09 18:10
是照相发过去还是在照相馆传真过去?

MrJJJJJJane 发表于 2019-12-09 18:19
支持老哥建群,这样能救一大批老哥,下款都给老哥打赏
kkk555 发表于 2019-12-09 18:23
就是有群也发不出来
是爱情不好 发表于 2019-12-09 18:20
邮件收到的要去打印出来签字然后扫描发给我是什么意思这个扫描发回给我我整不明白
kkk555 发表于 2019-12-09 17:58
统一回复上面如果不嫌麻烦,最好到线下店退,当天就能拿到钱,网上要1到3个工作日。记得态度一定要强硬(不行就聚投诉),反正这是马云送给你们保险,我想退就退关他人保什么事?
kkk555 发表于 2019-12-09 17:46
随便你自己怎么说?经济状况不行?暂时不想要?我点错了?我只是想试一下行不行?


| 欢迎光临 卡农论坛 (https://www.51kanong.com/) | Powered by Discuz! X3.4 |