






金猴 发表于 2019-08-06 17:01
传票不可能是电子版吧
ryj2005 发表于 2019-08-06 17:02
3000到账2100这不是gp吗?
白志建 发表于 2019-08-06 17:08
假的不能再假了,你自己去百度搜索一下传票的格式和印章位置。只能说,这个要是假的,你赚大了。
西敏寺的夜空 发表于 2019-08-06 17:14
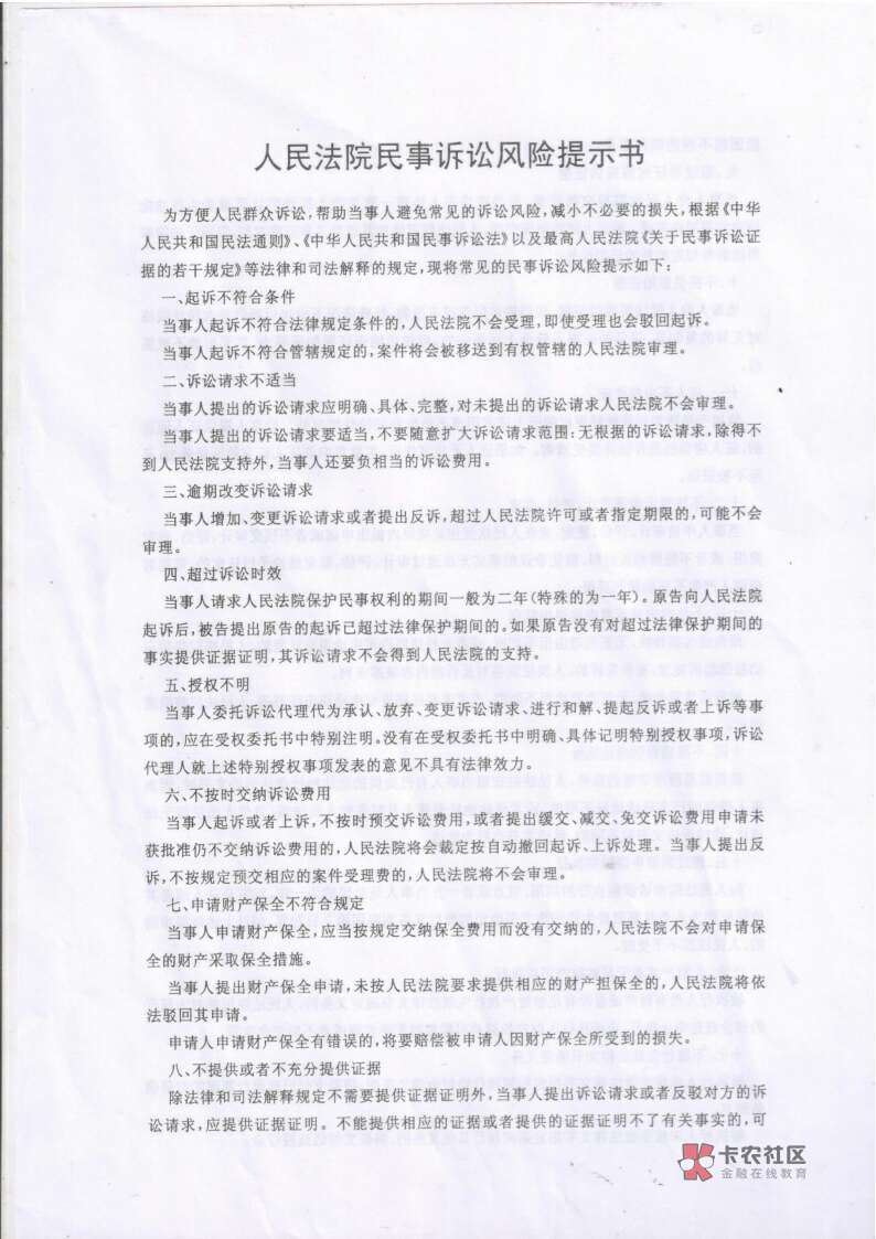
第一张上的图,好多文字都是从扫描件抠下来粘上去的
西敏寺的夜空 发表于 2019-08-06 17:14
第一张上的图,好多文字都是从扫描件抠下来粘上去的
黑人88 发表于 2019-08-06 17:20
你欠的什么APP,我看一下我有没有逾期这个
敬故 发表于 2019-08-06 17:24
那你倒是说是哪个平台起诉你的啊 又不说 真是真 但又不一定是网贷起诉的啊
ryj2005 发表于 2019-08-06 17:26
小花旅游,傻子
花寒潇 发表于 2019-08-06 17:28
还完后举报他,到处举报,恶心S他
无极似有极 发表于 2019-08-06 17:06
是gp,但人家现在跟你要本金和合法利息,又不是跟你要3000,高利贷人家要本金和合法利息,法院也是支持的
无极似有极 发表于 2019-08-06 17:06
是gp,但人家现在跟你要本金和合法利息,又不是跟你要3000,高利贷人家要本金和合法利息,法院也是支持的
花钱曰下 发表于 2019-08-06 17:58
老哥第一次听说gp上法庭起诉的,自己屁股都不干净还原告,拿个其他判决书来吓唬老哥?
阿斯顿发过火就 发表于 2019-08-06 17:59
也就没人反抗了,如果说放高利贷上法院就能拿回本金和36利息 那么人人都放高利贷了,高收益还低风险,逾期了法院帮你当催收拿回本金和36利息,36利息也很高了好吧
ryj2005 发表于 2019-08-06 18:03
利息没有,小花旅游3000到账2100分三次还,一次10天,给900的旅游卷,这明显的gp


萧何为情仇 发表于 2019-08-06 18:31
假的不能在假

佐助攻 发表于 2019-08-06 19:31
假的。。。涉案金额都没有。。。
ryj2005 发表于 2019-08-06 20:35
涉案金额3000.到账2100、旅游卷900.要还3000.诉讼费50.没有要求利息!
ryj2005 发表于 2019-8-6 20:35
涉案金额3000.到账2100、旅游卷900.要还3000.诉讼费50.没有要求利息!
佐助攻 发表于 2019-8-6 21:02
那也不还,只还2100就行啊,超出部分属于高利贷啊

gas27108364 发表于 2019-08-06 23:32
就你这个智商还去借??GP用还?这个是假的起诉,它群发了。真是无语。你只要记住一点,GP逾期不还最坏就是轰炸通讯录,上门都不敢!!!
gas27108364 发表于 2019-08-06 23:34
是不是傻,这么好走诉讼程序还有人敢撸口子吗?别说GP了。很多网络有牌的平台都不会起诉,树大招风知道吗?
ryj2005 发表于 2019-08-07 00:28
这是假的吗?群发去年都发了,我逾期快一年了!这是真的!
| 欢迎光临 卡农论坛 (https://www.51kanong.com/) | Powered by Discuz! X3.4 |