
蚂蚁大战猛犸象 发表于 2026-03-22 17:59
肇事逃逸了?
自由R 发表于 2026-03-22 17:59
被小孩骑单车追尾我摔倒了
卡农最后的深情1 发表于 2026-03-22 18:00
比方说你和一个人因为某个事情吵架,对方骂不过你气死了,即使这件事情是对方的过错,你也要担责,以后记着点儿
微笑小丑 发表于 2026-03-22 18:00
小孩追尾你啊?


自由R 发表于 2026-03-22 17:59
被小孩骑单车追尾我摔倒了
自由R 发表于 2026-03-22 18:01
知道了老哥,救救我怎么办啊,现在去报警还有用吗,不知道那小孩家里人报警不报警

蚂蚁大战猛犸象 发表于 2026-03-22 18:02
小孩哥问题严重吗
北进 发表于 2026-03-22 18:02
人才,你跑什么啊
晨光啊 发表于 2026-03-22 18:02
喵的 半个月很快就过去了
自由R 发表于 2026-03-22 18:03
见红了,老哥,我怕他家里人报警叫叔叔来抓我
蚂蚁大战猛犸象 发表于 2026-03-22 18:04
问题不大,磕磕碰碰见点红很正常,别自己吓自己
自由R 发表于 2026-03-22 18:06
只能等了,我怕他家里人报叔叔来抓我

自由R 发表于 2026-03-22 18:03
完蛋了,要告别卡农半个月了
蚂蚁大战猛犸象 发表于 2026-03-22 18:07
说不定他还庆幸你没找他麻烦呢
晨光啊 发表于 2026-03-22 18:13
你这个一点事都没有 不要自己吓自己
早日上岸eee 发表于 2026-03-22 18:13
你自己hg你跑什么

老友L 发表于 2026-03-22 18:18
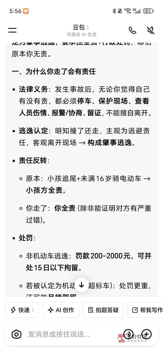
被小孩撞了你跑什么?如果对方报警了你跑了就是你全责
不凡成就非凡 发表于 2026-03-22 18:25
一般小孩回去只会说自己骑车摔了。不可能说撞到别人了。
| 欢迎光临 卡农论坛 (https://www.51kanong.com/) | Powered by Discuz! X3.4 |