
云耀 发表于 2026-01-03 13:25
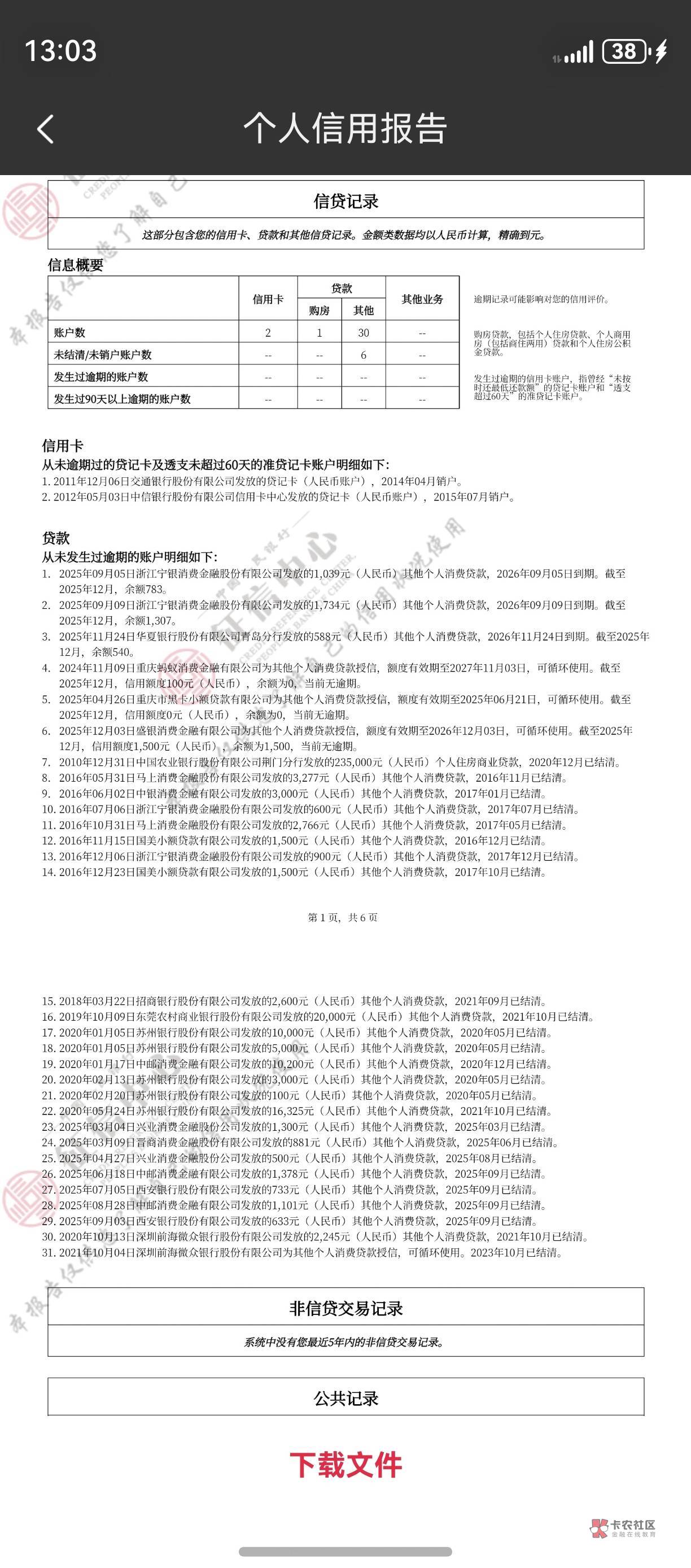
账户太多了 注销到6个以内 半年查询12条以内
asset 发表于 2026-01-03 13:47
这账户数怎么注销啊,都不知道哪些
卡牌大师! 发表于 2026-01-03 13:50
我59个以前70多个我也不知道咋整的,现在好多平台都不知道哪个了
卡牌大师! 发表于 2026-01-03 13:23
我也清除了,想整信用卡呢,又怕多查询
云耀 发表于 2026-01-03 13:56
去银行打详版征信 可以看到机构
| 欢迎光临 卡农论坛 (https://www.51kanong.com/) | Powered by Discuz! X3.4 |