

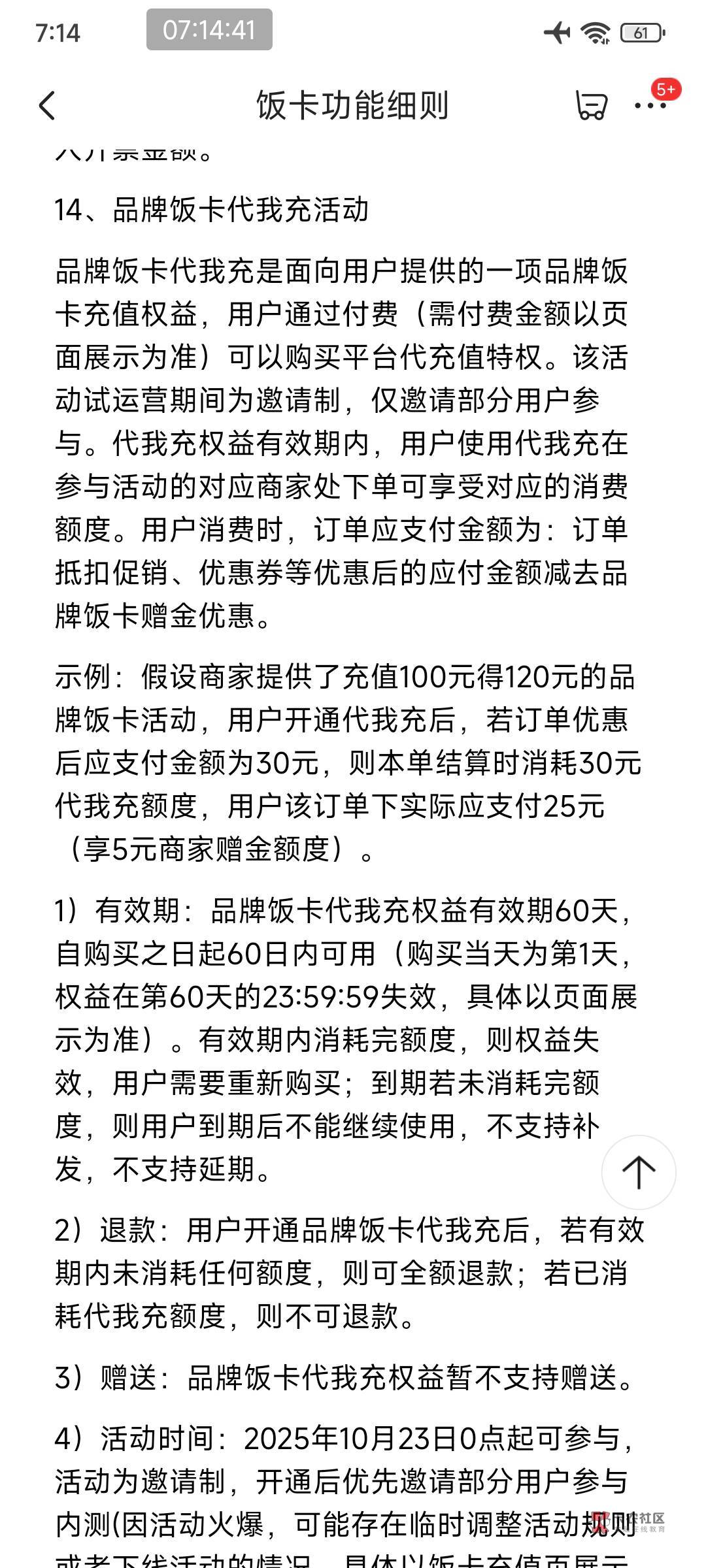
没钱吃饭的老哥有福了。东哥又出来这种操作60天饭卡。最高我这里显示充1000得1250
挂b的老哥有福了旪宇 发表于 2025-11-09 07:14
有什么用?


呜呜呜’ 发表于 2025-11-09 07:14
腊鸡京东,配送的真慢狗,都不用

tivye 发表于 2025-11-09 07:15
看规则也没多大卵用还是要付钱
tivye 发表于 2025-11-09 07:15
看规则也没多大卵用还是要付钱
阳顶天. 发表于 2025-11-09 07:15
没啥用,对于挂b老哥就有大用了,不用再饿肚子了
阳顶天. 发表于 2025-11-09 07:14
就是你点外卖的时候,中间那里不是有个充值饭卡吗?你看一下有没有这个代充值
挂壁崽 发表于 2025-11-09 07:16
不用还吗?
阳顶天. 发表于 2025-11-09 07:16
肯定是要付钱啊,应该是60天之后才要付。相当于是先吃后付吗?对于挂b没钱的老哥。再也不用挨饿了
滑翔机呢 发表于 2025-11-09 07:16
只能在他家点?
第一反撸先锋 发表于 2025-11-09 07:20
怎么知道有多少额度?
阳顶天. 发表于 2025-11-09 07:16
特么的不付钱免费送给你啊想太多了
不是,我懂你意思,我是被这句话整懵了,我当是有了这个饭卡余额还要额外付款,应该是你说的那种饭卡的余额直接抵扣0元付吧 相当于60天应急吃饭后面到期还款挂壁崽 发表于 2025-11-09 07:18
现在给和60天后给有什么区别?现在都吃不起饭60天后就能吃起了?


| 欢迎光临 卡农论坛 (https://www.51kanong.com/) | Powered by Discuz! X3.4 |