
卡农最帅的仔 发表于 2024-10-16 15:11
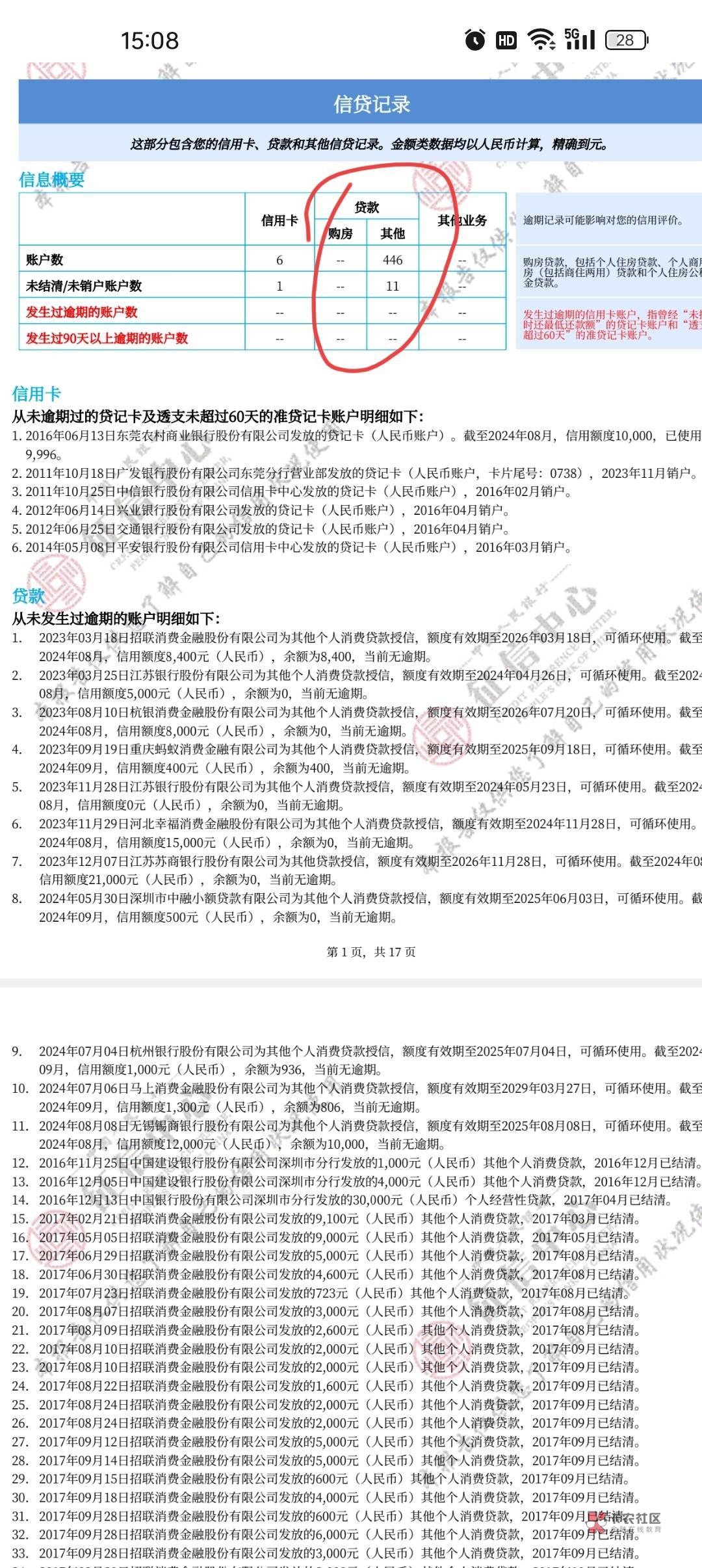
你是真会玩呀446个
好想上岸阿 发表于 2024-10-16 15:12
那时候总是借一二天就还了,你懂的
卡农最帅的仔 发表于 2024-10-16 15:13
你怕是费了 这账户 正经的怕都不给你 只能搞gp了
叶子宇宇 发表于 2024-10-16 15:13
没法,账户数不影响贷款的,你倒是可以打电话让结清的资方取消授信额度
爬爬爬爬爬爬 发表于 2024-10-16 15:20
老哥,你真6,是我见过最多的



明明哦哦哦123 发表于 2024-10-16 15:23
你这个打纸质报告,能打一天

xiaobinge123 发表于 2024-10-16 16:04
招联百分百可以合并,你直接联系在线客fu就行,就说自己要买房,账户数太多,影响贷款
好想上岸阿 发表于 2024-10-16 16:39
我就是这样说的
xiaobinge123 发表于 2024-10-19 12:44
换个客服就行,在不同意就说去投诉
| 欢迎光临 卡农论坛 (https://www.51kanong.com/) | Powered by Discuz! X3.4 |